本文最后更新于0 天前,其中的信息可能已经过时,如有错误请留言
基本操作
- 关闭页面:RMC 某个页面右上角,选择Close Area即可删除某区域
- 替换页面:在页面左上角可选择打开哪个页面
- 复制界面:把鼠标放到区域角落(左上 / 右上有个小三角),分屏(Split Area)
- 选中某个橙色标志 – 网格物体(Mesh Object)的所有面
- 选中物体 + 进入编辑模式 + A
- 快速切换材质 – Z
- 选中相连的所有物体- 选中 + L
- (在UV已经将物体按各面分成孤岛时很好用)
- 并且如果已经给物体的一部分添加Mark Seam也只会选择封闭的这部分

插件
Add-ons = 已有插件(管理/开启),Get Extensions = 下载插件(插件商店)
- Node Wrangler 帮你“自动连节点 + 快速操作节点”,大幅提高效率
技巧
- 如果缩放或移动摄像机不明显,滚轮拉远视角再进行缩放
- 进入线框模式可以看到被遮盖的物体的轮廓
选项卡
UV
- Mark Seam(标记缝合边)
- 可以把模型“切开”,让三维表面更容易被展开成二维平面,从而减少UV拉伸和扭曲
- UV 展开理解为:把一个三维物体“剪开”并“摊平”成一张纸,如果不进行切割(不标记 seam):Blender 会尽量保持表面连续,但在展开过程中就会产生拉伸或扭曲
- 将物体想象为圆柱体,在圆柱体的上下边缘(环)标记 seam
→ 将顶面和底面分离 在侧面添加一条纵向 seam
→ 将侧面“剪开”
- Smart UV project —— 一般给平面贴材质后会启用
- 3D模型是立体的,但贴图是2D图片,所以必须把模型“展开”成平面(UV)
- 自动拆模型 + 自动摊平UV
- 适合硬表面模型(建筑、道具),UV会被切成很多小块(碎) 不适合角色/有机模型
- Mio3 UV插件可以将Smart映射后的非矩形调整为矩形
- Reset:消除当前的映射关系
- 然后在UV映射中沿X/Y缩放 + 平移完善效果
重要提示
1.在编辑模式下 “缩放”,在物体模式下移动位置,因为这样不会影响模型的缩放 XYZ 参数,否则每次你缩放后都要进行一次 Ctrl + A 应用缩放
- 物体模式下缩放,改的是这个物体的对象变换参数:Location Rotation Scale
- 比如原来是:Scale X = 1,缩放以后可能变成:Scale X = 2
- 编辑模式下缩放:在 Edit Mode 里选中点/边/面再按
S,改的是网格本身的形状和尺寸- 这时候对象的 Scale 通常还是:1, 1, 1,模型真的变大了 但对象参数没被改脏
为社么要这样做因为很多 Blender 操作都受 Object Scale 影响。如果你老是在物体模式下缩放,就容易出现这些问题:
- 沿法线挤出效果不对
- 倒角宽度异常
- 修改器表现奇怪
- 贴图比例不正常
- 物理/实例/约束有时也会受影响
- 做完还得
Ctrl + A -> Scale
这样对象的 Scale 基本一直保持 1,1,1,后面更稳定
渲染模式
- Render Engine:更换为Cycles
Performance
Pixal Size,视口显示分辨率的缩放参数,主要影响“你看画面时的清晰度和性能”,像素越小渲染得越精细
Render
启用Denoise
摄像机
- 启用摄像机视角后,shift + ~ 漫游模式
- Lens – Focal length 调焦距(长焦,广角)
- Passpartout(遮罩):把相机画面外的区域变暗,让你更专注构图
Light 灯光
添加日光,调整强度

切换模式
Tab:在 物体模式 (Object Mode) 和 编辑模式 (Edit Mode) 之间切换。Ctrl + Tab:打开 模式选择饼菜单,可快速切换到其他模式(如雕刻、权重绘制等)
- G:移动(Grab) R:旋转(Rotate) S:缩放(Scale)
- G + X:只沿 X/Y/Z 轴移动 G + Y:
- G + Shift + X:锁定 X 轴,沿另外两个轴移动
- 移动中按ctrl 吸附模式

物体模式
关联数据 Ctrl + L
- 核心作用是把选中元素的属性、数据或对象关系 “复制 / 关联” 到其他选中对象
- 物体模式下,最后选中的那个是 “源”,其他选中物体是 “目标”,属性会从源复制到目标。
编辑模式
1 / 2 / 3 (编辑模式下):快速切换 顶点 / 边 / 面 选择模式
I 内插面 (Inset Faces) 工具
- 选中的面内部生成一圈新的面,形成向内收缩的轮廓,常用于制作凹陷、边框、面板等细节Blender
挤出(Extrude)E
- 把选中的面 “拉” 出厚度、延伸出新几何体Blender。
但是E只能将选中的面往某个方向挤出,如果想要同时向内或向外就要用沿法线偏移


- Extrude Along normals 法线 = 面的 “正面朝向”,让选中的点 / 边 / 面,沿着自己的法线方向移动,而不是沿着 X/Y/Z 轴移动
- 均等偏移:用来保证模型在膨胀 / 收缩时,每条边(或每个面)偏移相同距离 → 保持平行、等宽、规整Blender
- 错过一次,圆柱体沿法线挤出但是效果不对,原因和解决方法:

- Ctrl + R 环切并滑移 (Loop Cut and Slide) 工具
- 循环边终止:当程序无法确定传递对象后,循环便会终止
- 用于在模型上添加一圈循环边,快速增加网格细节Blender
- 滚动鼠标滚轮:增加 / 减少多条平行环切
- 滑移时按
Shift:微调位置 滑移时按Ctrl:吸附到顶点 / 边 - 出过一次错误,没放在两个相连面同时进行环切,我怀疑是旋转的问题,但最后重新建解决了


- Alt 选中一整圈循环边(Loop Select)
- 沿着模型一圈、不断开、首尾相连的一整条边
- 在两个面的中间点一下,根据这两个圈的关系确定要往哪个方向循环
- Shift + D —— 复制物体(Duplicate)
- +ESC 原位复制
- P 分离(Separate)
- Selection:只分离你选中的部分,我发现可用于分离生成为子物体导致无法单独修改的部分
- By Material:按材质分离
- By Loose Parts:按松散的独立部分分离。
Spin (旋转挤出)

- 把你当前选中的点 / 边 / 面,一边复制挤出,一边绕着某个中心旋转,生成一圈或一段圆形结构
- 普通 Extrude:往一个方向拉出去 Spin:一边拉,一边绕中心转出去
- “旋绕”这个工具仅在游标cursor的位置生效,所以在“旋绕”之前,请确保游标与该面的中心点重合。
- 选中面后,Shift + S将游标的位置设置为面中心
- 步数 Steps:决定转出来有多平滑
- 角度 Angle:决定转多少度,比如 90°、180°、360°
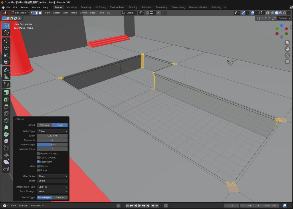
边线倒角 Ctrl + B

- 把原来特别锋利的棱角,削掉一点,让它变成一个小斜面或小圆边
- 拖鼠标控制 – 宽度越大,削得越明显
- 滚轮控制分段数 – 分段越多,越圆
- 一般在最后处理完时,会进入物体模式,然后RMC – 自动平滑着色 Shade Auto Smoth
Shader编辑器

添加shift +A
从http://polyhaven.com/a/qwantani_puresky 下载硬阴影的天空贴图
不要直接将图拖入到Shader编辑器中,添加环境贴图节点然后放入
选中 Principled BSDF(原理化BSDF)节点,Ctrl + T 自动给材质添加“完整贴图节点结构”
Blender 会自动帮你创建并连接:
- 图像纹理(Image Texture)
- 纹理坐标(Texture Coordinate)
- 映射(Mapping)
